 
         
        請將裝置改以直向瀏覽,以獲得最佳效果。
人權保障
本行秉持以人為本之信念,承諾遵循及維護國際人權基本原則及本行人權政策,妥善維護職場健康,積極協助弱勢族群,提供利害關係人暢通溝通管道,打造法令遵循之企業文化,以厚實企業永續經營基磐。
政策
本行訂有《人權政策》,政策精神為支持並尊重各項國際人權倡議及規約,包括「聯合國世界人權宣言」、「聯合國全球盟約」、「國際勞工組織工作基本原則與權利宣言」與「聯合國企業與人權指導原則」等,全球各營業據點除遵從營運所在地之勞動相關法規外,均恪守本行人權政策,力求建構誠實、公平、尊重及開放之工作環境。
目標與標的
本行依據金融業特性與發展策略,以下列六大人權議題為管理目標,定期檢視各議題對於公司政策面與管理面之落實情形,以確保人權理念融入企業核心價值:
- 職場人權保障
- 員工之招募、甄選、薪酬福利、教育訓練、考評、升遷及退休計劃,不因種族、階級、語言、思想、宗教、黨派、籍貫、出生地、性別、性傾向、年齡、婚姻、容貌、五官、身心障礙、兵役、家庭狀況或工會會員身分等而給予不同待遇或歧視。
- 規範合理工時,禁止強迫勞動、僱用童工及騷擾等行為,提供有尊嚴、平等及免於騷擾之職場環境,以落實工作平等權。
- 提供員工多元且安全之申訴管道。
- 健康安全職場
- 遵守並維護職業安全衛生。
- 積極管理以降低職業災害發生之風險。
- 鼓勵發展及導入對職場環境友善之科技。
- 支持結社自由
- 尊重員工籌組及加入工會及各類社團之權利。
- 定期辦理勞資會議以促進勞資關係和諧。
- 保障個人隱私
- 建立完善資訊安全及個人資料保護管理制度並取得國際資訊安全管理驗證通過。
- 反貪腐、禁止收賄/行賄等不誠信行為
- 制定《誠信經營守則》、《員工行為準則》及《 道德行為準則》等規範防範不誠信行為,並設置 《內部檢舉處理辦法》及外部檢舉管道機制。
- 人權政策推廣
- 採取合理防範措施,不容許本公司業務、供應鏈、產品、服務及活動,涉及任何形式之奴役及人口走私,並要求供應商簽署「供應商社會責任承諾書」,以共同承諾遵循職業安全衛生、勞動人權及環境保護等相關法令。
- 持續關注生育保障、非勞工相關人權及氣候變遷對人權之影響,並採取適當作為。
評量機制
本行制定《人權盡職調查程序》,每年定期評估營運活動及內部管理對人權之影響,以檢視人權議題風險對應措施之有效性及適合性,並將執行結果提報至永續經營委員會及董事會,以提升監督力度,推動相關機制措施精進。
具體行動與結果
- 本行依據英國政府2015年現代奴役法, 揭露2024年度本行在供應鏈或各項業務中採取了避免奴役及人口走私的措施,並提報2025年5月15日第27屆第26次董事會審議,且公布於本行官方網站。
 請參閱現代奴役法聲明書。
- 本行積極推動人權相關教育訓練,規劃員工之性別平等、人權、性騷擾防治及救濟宣導及課程,有關本行人權政策或相關程序之員工教育訓練,平均訓練時數0.5小時,員工受訓百分比100%。
- 完成本行2024年度人權盡職調查,相關執行情形經提報2025 年2月14日第3 屆第10次永續經營委員會及2025年2月20日第27屆第23次董事會通過。
- 本行於2024年度接獲員工申訴2件、員工不法侵害申訴案件7件、性騷擾申訴案件1件及個人資料安全事故0件。
人權盡職調查
本行辦理人權盡職調查,透過人權議題辨識、重大性鑑別與風險評估,進而檢視及擬定相應措施或機制,並於陳報後揭露,分別說明如下:
- 人權議題辨識 > 鑑別重大人權議題 > 風險評估與管理 > 監督與揭露
人權議題辨識
2024年所辨識本行涉及之人權議題計 8 大類別,共 20 項目。
鑑別重大人權議題
依「風險發生可能性」、「影響程度」及「關注程度」發放問卷進行人權議題重大性評比,評量範疇涵蓋總行各單位、國內營業單位(包含區營運處及證券商)及海外分支機構,共回收220份問卷,回覆率約99%,統計結果如下人權議題風險矩陣:
 
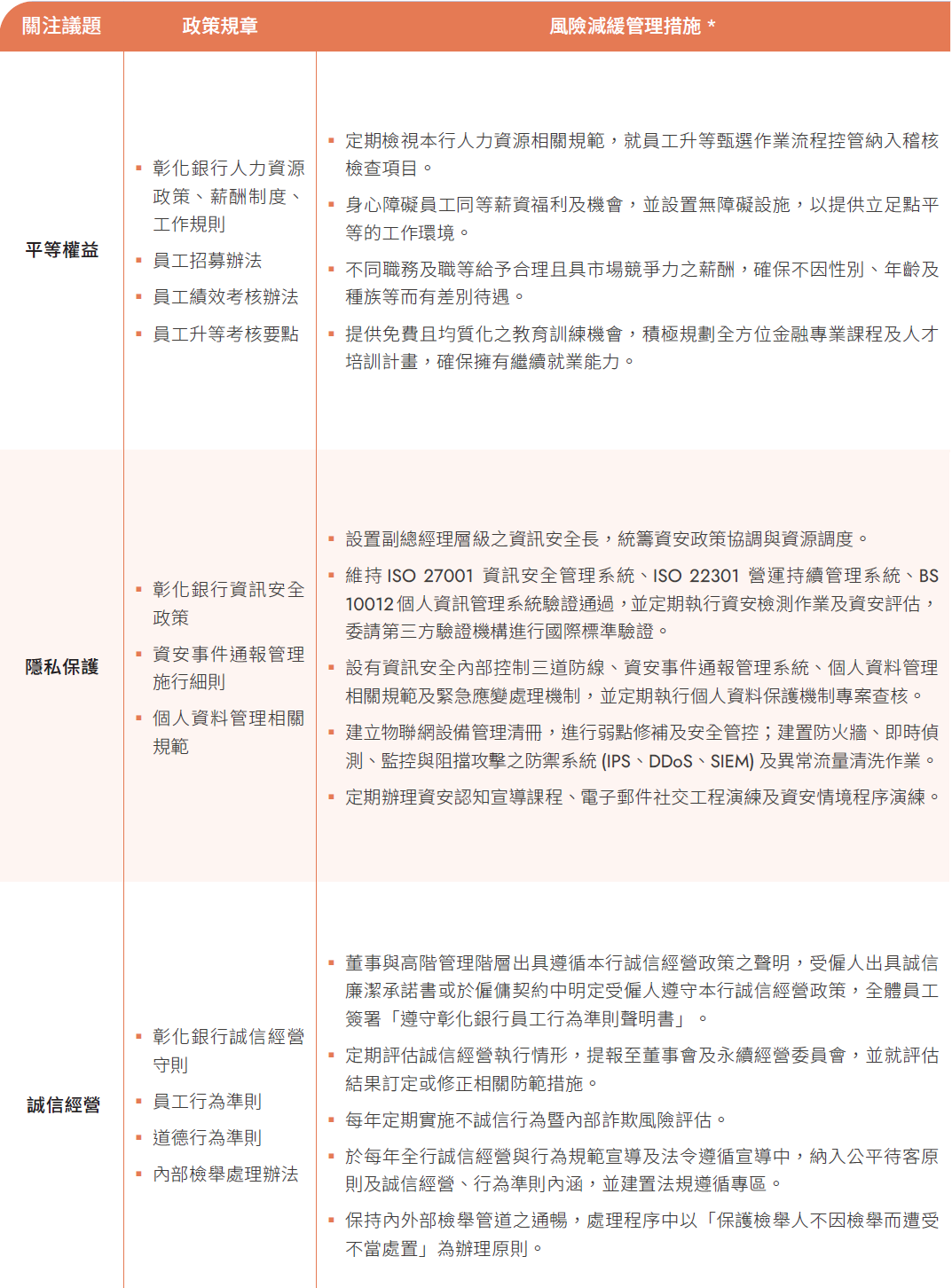
- 依「衝擊度」(「發生可能性」及「影響程度」之評級交叉相乘)排序進行鑑別, 取前五大人權議題作為本行2024年度重大人權議題,依序為 「職場不法侵害」、「隱私及個資保護」、 「平等權益」、「誠信經營」及「勞動保障」。
新商業關係相關人權議題重大性排序
- 工作權
 新商業關係使公司人力結構轉變,伴隨裁員或工作條件變更(包含薪酬福利、退休、保險等)之可能性,是否顧及新舊員工權益。
- 顧客權益
 顧客個人資料及承做業務移轉可能產生個資、資安風險,及原始交易條件與服務品質劣化,影響顧客權益。
- 業務變更
 交易對手、業務項目、契約變更、營運方式或企業文化可能因新商業關係產生差異或變革,對價值鏈上參與者造成影響。
- 智慧財產
 對離職員工設置營業秘密保密措施或競業禁止條款,增加不合理或非法的限制;或不當管理發生智慧財產受第三人侵害情事。
風險評估與管理
就鑑別出之本行重大人權議題進行風險評估,辨識各該議題於營運過程中可能發生風險之比率及該風險發生之衝擊比率,進而檢視、擬定相應之減緩補償措施及管理機制。
- 人權風險評估表 
- 人權風險減緩補償措施管理表
  
 
促進多元平等
工作平權
本行致力實現多元平等,重視兩性平權發展,全體員工(6,741人)中男性2,370人、女性4,371人*男女比例約為3.5:6.5,而主管職務之男女比約為4:6,顯示本行之人才培育與升遷制度不因性別有所差異,所有員工皆有同等訓練發展與機會。人力結構上,以女性員工占總員工數比例達6成,以及單一性別不超過總數7成為人力管理目標。 (註):資料基準日:2024年12月31日,不包含子公司員工。
- 員工職級之性別分析
 
- 新進/離職員工之性別分析 
同工同酬
- 本行員工薪酬係依據「現職人員薪給表」核薪,按不同職等給予合理且具市場競爭力之報酬,新進人員之男女起薪比例為1:1,秉持合理及同工同酬理念,確保員工不因性別、年齡、種族而有不同待遇,並均優於法定基本工資,每月薪資高於法定每月基本工資1.45倍以上。
- 影響員工薪酬之因素眾多,包含單位績效表現、個人績效考核評等、年度在職月數等。本行每年視市場當年度調薪預計調幅、消費者物價指數及本行年度營運狀況暨營運績效達成情形、負擔能力,決定年度調薪水準。又本行另訂有《員工績效考核辦法》、《員工獎金發給辦法》及《員工酬勞分配辦法》,依《員工績效考核辦法》各項指標,將員工表現及績效考核結合,並衡酌全行經營績效及員工個人績效表現發給績效獎金與酬勞。
- 各層級員工2024年度平均薪酬(Equal Pay) 比例.jpg) 
- 員工性別工資差異(Gender Pay Gap) 
母性健康
為維護本行孕產員工身心健康,本行訂有「母性健康保護計畫」,包含孕產員工身心關懷與需求評估、工作環境風險評估、危害控制、工作適性安排、定期追蹤、執行成效評估等,以打造女性保護與就業平權之友善工作環境。
家庭及女性友善
本行提供孕育相關假別,包含分娩假、流產假、產檢假、陪產檢及陪產假、家庭照顧假、育嬰留職停薪、彈性工時、生育津貼及優惠托兒方案等家庭友善措施,減輕家庭育幼負擔,維護家庭與職場間平衡,並希冀能間接促進生育意願及提升人才吸引;另提供女性員工生理假,重視女性生理健康,使員工安心投入職場實現自我,提升就業平權。
- 育嬰留停情形
-  
         註1:「育嬰留停性別比率」為總申請人數中該性別申請人數之比率。
 項目2022年2023年2024年男性女性總計男性女性總計男性女性總計育嬰留停性別比率(註1)10.489.61009.890.21002080100復職率(註2)10092.793.610098.598.6100100100留任率(註3)5088.585.710089.7911009797.2
 註2:「復職率」為育嬰留停應復職人數中實際復職人數之比率。
 註3:「留任率」為前年度復職人數中復職後仍在職滿一年之人數比率。
- 生育津貼
- 本行為增進員工福利並鼓勵生育,自2024年10月11日起調整生育津貼補助金,調整情形如下:
-  
        
 新生兒生育津貼 (單位:新臺幣)調整前調整後(2024年10月11日起)第一名5萬元10萬元第二名8萬元12萬元第三名(含)以上每名36萬元每名25萬元(2025年12月31日前(含)出生之第三名以上新生兒, 仍適用修正前補助,每名36萬元。)2024年執行成果:計有111名員工申請補助,補助金額逾1千萬元。
- 工時與生活平衡
-  
         原因措施照顧家庭成員得於一小時範圍內,彈性調整工作開始及終止之時間撫育三歲以下之子女每日得減少工作時間1小時,約當於每週工作時間少於法定工時5小時配合部分業務需求設有彈性工時制度分組輪流居家上班與分流上班措施
- 其他褔利措施
-  
         保險與退休規劃職工福利委員會育樂活動健康維護勞保健保僱主意外責任險員工持股信託三節康樂活動教育獎學金職工福利社圖書室運動社團健行、登山活動藝文觀摩金融盃競賽健康檢查托兒服務哺集乳室醫師臨場諮詢服務心理諮詢
性別平等宣導
- 本行積極推動性別平等教育訓練,規劃於新進人員之新生訓練導入性別平等宣導及課程,包含人權、性騷擾防治及救濟等,2024年度共舉開7場次,共計402位員工完訓。
- 為提升本行各級人員對性別平等之認知,2024年錄製「新修正性別平等工作法重點解析(含性騷擾防治及救濟)」課程數位教材供全體行員研讀,共計6,807位行員完訓。
建構安全及尊嚴之職場環境
為表彰本行致力於建立安全、尊嚴、良好工作倫理、無歧視等反職場不法侵害之企業文化,本行特以「彰化銀行預防職場不法侵害宣言」宣示工作場所中禁止職場不法侵害行為。各級管理職人員利用「職場不法侵害行為自主檢核表」自我審視有無不當言行,並發揮指揮監督功能,禁止同仁間發生職場不法侵害行為。
性騷擾防治措施
- 本行訂有《性騷擾防治措施暨申訴處理要點》,對於性騷擾事件採取適當之預防、糾正、懲戒及處理措施,嚴禁任何性騷擾、性別歧視或暴力、威脅恐嚇之行為,以建構性別平等之友善職場。
- 人力資源處申訴專線:(02)2560-3658 或撥本行各服務據點電話
執行情形
- 本行2024年接獲性騷擾申訴案件1件,依《性騷擾防治措施暨申訴處理要點》之處理程序,組成「性騷擾申訴調查小組」及「性騷擾申訴處理委員會」,並以不公開方式進行調查及審議,且於調查期間保護當事人之隱私及人格法益,並要求性騷擾事件之處理、調查及決議人員,對於當事人之姓名或其他足以辨識身分之資料,除有調查必要或基於公共安全之考量者外,應予保密。
- 處理結果
- 不成立:本行立即將案件行為人與受害人進行隔離, 有效避免雙方再有接觸,並於調查完成後,依規通知當事人相關結果。 
- 改善計畫
- 為防治性騷擾及保護員工權益,並提供本行員工及求職者免於遭受性騷擾之工作環境,公告《性騷擾防治措施暨申訴處理要點》於本行企業內部網站及彰化銀行全球資訊網供員工查閱,並因應外部法令之變動,適時修正《性騷擾防治措施暨申訴處理要點》,以期完善本行性騷擾防治制度。
- 於舉辦新進行員職前訓練及針對主管人員、儲備襄理,均安排性騷擾防治及救濟等相關法治課程,以期建置優質及友善之職場環境。
.png) 
            .png) 
 
	.png) 
             
                       
                       
                              
